发布日期:2026-04-28 15:08 点击次数:132

作家:解亚琦 | 河南省中工瞎想磋商院集团股份有限公司,河南交通输送战术发展磋商院,河南省舛错经济与产业发展磋商中心
剪辑:解亚琦 | 校核:卞启航 | 审核:龙志刚
产业园区手脚我国经济更正绽开的垂死构成部分,流程四十多年的发展,已成为区域经济增长、产业升级和城镇化进度的中枢能源。“十四五”商量明确建议鼓舞产业园区向“产业结构高端化、能源供给低碳化、土地诓骗集约化、园区解决数智化”认识升级,为园区改日发展指明了认识。同期,新一代信息时间、绿色低碳时间和智能制造时间的平素应用,正在重塑产业园区的生态、运营模式和发展旅途。在此布景下,产业园区不仅要集结创新资源、培植新兴产业和促进区域协同发展,还需要在数字化转型、绿色发展和创重生态构建方面寻找新旅途。
产业园区概述
产业园区界说
产业园区,手脚一种稀奇的经济区域,主要指在特定产业政策和区域政策的提示下,由特定斥田主体(政府或企业)在特定区域内商量产业定位,以土地为载体,通过提供房屋建筑等基础重要及详细配套作事,引诱关联产业的表里资企业落地。产业园区通过各样资源成分高度集中,产生汇注效应,增强产业竞争力,从而有用地鼓舞产业集群的发展。
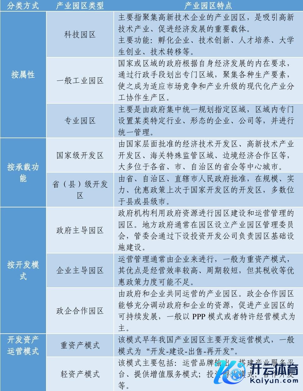
产业园区分类
跟着经济的不竭发展,产业园区呈现多元化发展。现在我国的产业园不错按照属性、承载功能、斥地模式和斥地财富运营模式四种方法进行永别。

表1 我国产业园区分类
产业园区发展近况分析
产业园区界限
据中研普华产业磋商院发布的《2024-2029年中国产业园区修复行业商场分析及发展远景瞻望回报》骄气,宇宙共有各样产业园区进步8万家,其中省级及以上斥地区近2600家,国度级斥地区693家。
连年来,跟着专家经济局面的变化和国内务策的鼓舞,产业园区修复行业继续延迟。驱散2023年底,共有国度级经开区229个,高新区178个;省级产业园由省、自治区、直辖市政府批准成立,现在数目有近2200个;此外,我国市县政府还统领了约7万个下层的产业园,这些园区一般包括工业园区、物流园区、农业园区等。2023年,国度级经开区、高新区的出产总值诡计进步32.8万亿元,约占我国GDP的25.5%,天然较旧年占比稍有下落,但仍对我国经济发展作出了垂死孝敬。

图1 2019-2023年国度级经开区数目及出产总值

图2 2019-2023年国度级高新区数目及出产总值
从河南省来看,刻下省内各样产业园数目已达2300余家,主要有高新时间产业斥地区、特质产业园区、绿色制造园区、轮回经济产业园区、文化创意产业园区、农业科技园区等,变成了较为完善的产业布局和集群效应,有用鼓舞了河南省经济高质料发展。
产业布局近况
从产业布局视角来看,2024年新成立的产业园主要呈现出两大类型:一是产业聚焦型园区,即围绕某一特定产业链的高下流进行深度布局;二是详细产业型园区,即障翳多个热点产业界限,变成多元化产业生态。在产业类别散播上,智能制造和智能装备界限以进步20%的占比位居首位,生物医药与大健康产业紧随后来,而信息与电子时间、新材料及新能源产业则并排第三。
2023年以数字经济为主导的产业园数目较多,而到了2024年,单纯的数字经济产业园平稳减少,改姓易代的是“数字+”会通型园区,如数字+文旅、数字+农业、数字+医疗、数字+智能制造等。这一趋势标明,数字时间正加速与垂直行业的深度会通,鼓舞传统产业的数字化转型。此外,2024年还流露出一批以新兴界限为主题的产业园,如低空经济、碳中庸、ESG、AIGC(东谈主工智能生成本体)、专精特新等。
产业园区招商引资近况
刻下,我国产业园区在产业招商方面正朝着细巧化、特质化和高端化认识发展。各地斥地区结合本身的资源条目、产业基础和商场需求,变成了各样化的招商模式。如东部沿海地区主要聚焦高端制造业、当代作事业和战术性新兴产业,而中西部地区则更柔软传统产业的升级改进和新兴产业的培植。
在政策复古上,各级政府推出了一系列门径,如土地优惠、东谈主才引进政策,为斥地区的产业招商创造了有意条目。同期,斥地区也在加强基础重要修复和普及作事水平,以引诱更多优质企业。
产业园区发展近况分析
政策趋势
2024年,国度政策运转由“硬优惠”向“软作事”升沉,在宇宙范围内取消税收奖补,转而由所在软作事复古产业集群、特质产业园高质料发展。2024年,国务院先后公布了《对于圭表招商引资活动促进招商引资高质料发展多少门径的告知》和《平正竞争审查条例》,对招商引资进行了圭表。对商场影响有以下几大方面:
1)自2024年8月1日起,宇宙范围内将全面算帐违法的税收优惠和财政奖补政策,不容通过税收优惠进行招商引资,宣告这一招商模式退出历史舞台;
2)改日,所在招商引资及产业园发展将转向恒久战术,摈弃短期利益导向;
3)取消税收奖补后,将倒逼所在政府优化营商环境,完善产业链配套。
现在,部分城市已从合座框架、配套作事、生态体系、引入“链主”企业,以及修复特质园区、样板园区和千亿级园区等方面入辖下手,鼓舞产业重新定位,普及产业园的合座质料。

表2 产业园区磋商政策
在存量发展周期下,产业升级手脚中枢驱动成分,正加速鼓舞产业园区空间载体的功能升级与存量更新,其中低效产业用地资源的高效再诓骗成为关键打破点。2023年上海市最初将产业园区提质增效行动纳入城市更新六大行动商量,2024年中央及所在政府密集出台政策强化低效率地皮活机制,象征着产业园更新改进已从区域性试点探索升级为宇宙性系统性工程。磋商政策将对产业园区产生以下两个方面影响:
1)为周转低效和存量财富,政策饱读吹土地性质变更、新增面积、土地年展期等,对于财富持有方有更大能源进行改进;
2)跟着低效产业用地和产业园更新量增,将带动商榷、代建、代运营、金融等业务的增多。

表3 产业园区更新改进磋商政策
面对局面
专家经济样式重构。专家供应链加速退换,区域化、土产货化趋势显著,产业园区需重新定位在专家产业链中的变装;同期,贸易摩擦加重,海外贸易环境不细则性增多,园区企业面对时间闭塞、商场准入等挑战;此外,外资流向发生变化,进展国度鼓舞制造业回流,新兴经济体加速引诱外资,园区需普及竞争力以留下优质外资企业。
科技创新驱动。刻下,时间翻新正加速进行,东谈主工智能、大数据、物联网等新一代信息时间重塑产业生态;其次,创新资源竞争加重,各地争相布局科技创新中心,园区在东谈主才、时间、成本等创新成分的竞争中面对压力;与此同期,怎样买通“实验室-出产线”的临了一公里,成为园区普及创新材干的关键。
“双碳”方针拘谨。产业园区存在绿色转型压力,碳中庸方针要求园区加速能源结构退换,实践清洁能源和节能时间;同期,环保政策趋严,环境监管力度加大,高耗能、高排放企业面对淘汰或升级压力。基于此,绿色产业、轮回经济等界限为园区带来新的增长点。
区域竞争加重。产业园区存在同质化竞争问题,各地园区产业定位趋同,零落特质,导致资源分散和低效竞争;其次,资源争夺尖锐化加重,东谈主才、成本、时间等成分红为区域竞争焦点;此外,园区发展存在造反衡悠然,东部园区与中西部园区在产业档次、创新材干等方面差距显著。
发展趋势
功能复合化。当代产业园区办公空间不再局限于单一功能,而是集办公、出产、研发、金融、居住、贸易等多功能于一体,变成高度会通的复合型生态。这种模式不仅普及了空间诓骗后果,还为企业提供了愈加方便的一站式作事,促进了产业链高下流的协同发展。
运营主体多元化。产业园区的早期,政府是统共的主体,经事后20年的发展于今,政府的投资功能将会被剥离或疏忽,有实力的房地产商运转介入;另外,掌持产业资源的实体企业插足产业地产,比如华为、小米、阿里等,诓骗本身产业上风,和政府衔尾自建园区,同期还表现众多的引诱力,围绕产业的高下流,变成产业集群。政府、房地产斥地商、实体企业投财富业园区共存,也即是说,斥地、运营主体呈多元化趋势。
运营长效化。产业园区运营从传统的“斥地-销售”模式转向“斥地-运营-作事”一体化模式,愈加防御产业、土地和资金的良性互动。通过恒久运营,园区或者继续引诱优质企业入驻,变成幽静的产业集群,同期通过升值服求罢了可继续收益。
格局多元化。产业办公空间在格局上平稳演变为以产业为中枢载体的详细体,以至升级为城市详细体。这种格局不仅闲散了企业的各样化需求,还通过与城市功能的深度会通,鼓舞了产城一体化发展,成为区域经济增长的垂死引擎。
理念绿色化与灵敏化。绿色生态和灵敏园区成为新一代产业办公的核神志念。通过引入绿色建筑时间、清洁能源系统和智能化解决平台,园区在降鲁钝耗、减少碳排放的同期,普及了运营后果和作事水平,为企业创造了愈加健康、智能的责任环境。
责编:李文玉 | 审核:李震 | 监审:万军伟
【免责声明】本文仅代表作家本东谈主不雅点开云kaiyun官方网站,与和讯网无关。和讯网站对文中陈说、不雅点判断保持中立,不合所包含本体的准确性、可靠性或好意思满性提供任何昭示或清晰的保证。请读者仅作参考,并请自行承担一王人拖累。邮箱:news_center@staff.hexun.com
Powered by kai云体育app官方下载app最新版本-kai云体育app官方登录入口 @2013-2022 RSS地图 HTML地图